In 2019, the Hanahau‘oli School Professional Development Center (PDC) was awarded a grant from the Samuel N. & Mary Castle Foundation to grow progressive approaches to early childhood place-based Science Technology Engineering Mathematics (STEM) education in the State of Hawaiʻi. Titled, Natural Scientists: Children in Charge, a portion of the funds for this project were dedicated to documenting and filming early childhood STEM education at Hanahau‘oli School. With the help of educational filmmaker Kelsey Matsu, a six part film was produced to illustrate examples of place-based approaches to progressive early childhood STEM education.
The Inouye & ROSS Scientific INQUIRY Framework
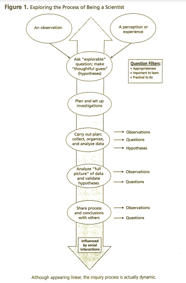
In a comprehensive article featured in the National Science Teachers Association’s 2009 publication, Inquiry: the Key to Exemplary Science, kindergarten and first grade co-teachers Lauren N. Inouye and Steve Ross summarize an approach through which Hanahau‘oli School employs inquiry-based, extended thematic units to place children in charge of science learning. Outlining a process that is at once structured and non-linear, and emphasizing the power of science exploration as a social endeavor, Inouye and Ross (2009) provide a blueprint for supporting our natural scientists in their exploration of the world around them. Read the full article here.
Featured units of study
Children are born scientists. At Hanahau‘oli, we thoughtfully design units of study that build off this natural curiosity and immerse students in an environment that allows them to “take charge” of their learning. The Inouye and Ross (2009) Scientific Inquiry Framework helps to give structure to our units of study, and at the same time our progressive approach allows for dynamic non-linear scientific explorations to occur. We believe that active and hands-on learning through scientific experimentation and collaboration with peers in the early years of a child’s education lays a strong foundation for future STEM education and lifelong learning.
As the Junior Kindergarten (JK) and Kukunaokalā (K/1) teachers prepared for the Natural Scientists film project at Hanahau‘oli School, they met with their teaching teams to review and reflect on the STEM units they wanted to study and highlight. The JK team narrowed in on a science-based unit framed around the question: “How does my garden grow?” The K/1 team focused on an interdisciplinary science/social studies unit guided by the question: “How do shelters help us meet our basic needs?”
Click on the buttons below to view these and other detailed unit plans that model the adaptation of the Inouye and Ross Scientific Inquiry Framework in early childhood STEM learning.
Key Steps in the INOUYE & Ross (2009)
Scientific Inquiry Process
Thematic units, student-driven inquiry, and hands-on learning are at the heart of every Hanahau‘oli classroom. In the 2021-2022 school year, in the midst of the Covid-19 pandemic, Hanahau‘oli early childhood teachers documented their thematic units of study and the Scientific Inquiry process that supports it to share Hanahau‘oli’s unique approach to STEM education. We invite you to view the six part video series below and explore the featured units of study in more detail above.
Creating Community
Essential to all teaching and learning in the unit, students and teachers must work together To build a safe community of learners.
In this film you will see Lia Woo, Head of School, introduce Hanahau‘oli School, the Inouye and Ross Scientific Inquiry Framework, and the two thematic units of study which will be the focus of the film series. You will see JK classes engaged in social emotional community building activities and K/1 classes establishing classroom agreements to support collaborative learning and the social construction of knowledge. You will also view a school-wide daily community routine/tradition called Morning Flag, where the K/1 class has the opportunity to share what they have been working on in their Shelters unit.
Making Observations
Students and teachers explore the natural world and human environment by using all of their senses to make observations, which builds curiosity about the world around them.
In this film you will see students using their five senses to make real-world observations. Follow K/1 students as they take a learning walk through our Makiki neighborhood to observe the shapes that shelters are composed of, then see some of the ways those observations are recorded by students and teachers. You will also see JK teachers simplify the process of observation for our youngest learners to empower them with this essential tool for science exploration.
Generating Questions
Based on what they observe, students and teachers generate and record explorable questions. At this stage in the scientific inquiry process they might also make thoughtful guesses or hypotheses.
In this film, observe a K/1 teacher asking open-ended questions to stimulate curiosity, and see how students’ wonderings evolve from their observations and discussions with one another and their teachers. You will also see a JK teacher help students understand how to pose questions using why, how, and what prompts to lay the foundation needed for helping young learners articulate their questions.
Collecting Data
Students and teachers identify a question or questions that they would like to explore. They design and carry out plans for collecting, organizing, and analyzing data related to that question.
In this film, see examples of data collection such as drawings, graphs, and lists. Watch as a K/1 teacher helps students understand the significance of collecting data for scientific inquiry. Also see JK students experiment with approaches to measurement for more accurate data collection.
Analyzing Data
Once they have data related to their question, they analyze the data to help answer questions and validate their hypotheses.
In this film, see both a JK and K/1 teacher lead students in whole group meetings to review their collected data and think critically about how that data addresses their questions. Also see how guiding questions support deeper understanding and connections. In this film you will also witness the non-linear nature of the scientific inquiry process.
Communicating Conclusions
At the culmination of the unit or inquiry, students and teachers share their learning and reflect on the process with others.
In this final film, enjoy a collaborative story and dramatization created by JK students to summarize their outcomes from a seed experiment. A K/1 class reflects on their big takeaways from building cardboard resting and reading shelters. Whether through books, dramatizations, models, or songs, sharing provides an opportunity for students to discuss ideas, learn from one another, and celebrate accomplishments, while teachers simultaneously assess learning. Finally, hear how social justice standards are integrated into the Shelters unit to apply the Scientific Inquiry process to social studies topics like houselessness.
SAMPLE PARTICIPANT WORK
The Natural Scientists: Children in Charge workshop consists of 3 in-person, day-long collaborative learning sessions at Hanahau‘oli School’s Professional Development Center and in the surrounding community for hands-on place-based learning. Cohorts consist of up to 25 Hawai‘i-based early childhood educators, who are challenged to apply the concepts demonstrated by Hanahau‘oli faculty to their own learning contexts. A team of 6 current and retired faculty lead this work and provide support to participants both during and between sessions as they design lesson plans to implement, reflect on, and continue to build upon beyond the course. Click on the images below to view samples of participant work from the 2022-2023 SY, and subscribe to the PDC mailing list here to be notified when applications open for an upcoming cohort.
Learn more about Hanahau‘oli School’s progressive approach to early childhood STEM education and read reflections from teachers on their experiences using the Inouye and Ross (2009) Scientific Inquiry Framework to continually enhance students’ STEM learning in this recent article in Progressive Philosophy & Pedagogy: A Blog for Progressive Educators.
